欢迎来到学术参考网

成长型中小企业内部控制水平提升策略探析

发布时间:2016-03-08 19:46

  全球经济一体化对企业而言既有机遇也有挑战,特别是对于我国成长型的中小企业,生存与发展的不确定性大大提升。至于机遇,主要是国家陆续出台了很多针对中小企业的优惠政策以及扶持计划,同时在税收、技术开发等方面也给予了一定的补贴;另外,政府为中小企业也提供了一定的资金融通绿色通道,为符合条件的中小企业提供发展基金以及资助。在挑战方面,主要是全球金融危机爆发以来,世界经济一直处于非常不稳定的状态,而且总体上呈现出下滑的态势。另外,国内消费价格指数一直居高不下,导致通货膨胀率随之提高,使中小企业的成本负担越来越重。因此,我国成长型的中小企业应该怎样克服市场环境中的风险、提升内控有效性成为亟待解决的问题。


     —、LM公司内部控制机制简介


    第一,LM公司为其发展设定了愿景,即发展成为中国饼业的明星品牌,打造流传百年的老字号。同时,企业还以愿景为基础,设定了不同阶段的发展目标。当前的主要目标就是要提升销售量与销售额;同时提高市场覆盖率,提升顾客满意度等。如果从战略管理层面分析的话,那么LM公司当前的主要发展目标就是成长,也就意味着该公司是一间成长型的中小企业。第二,LM公司借助SWOT分析法综合分析了当前的环境,并评估了各类运营风险。具体分析与评估内容见表1。第三,LM公司制定了一系列的财务以及会计内控制度,从而有效提升财务工作的有效性。第四,LM公司为了提升信息的互换与共享效率,使用了电子信息系统,对公司各项业务进行网络化管理。同时,公司还计划随着业务范围的扩大,建立基于ERP的信息管理系统,从而实现公司内部信息的即及时共享,提升公司的内控水平。

  blob.png

  此外,笔者也发现了该公司内控存在的问题,具体表现在:公司内部环境、公司内控机制、内控监管三方面,为了提升内控的有效性,LM公司必须对这三方面进行整改。

  

  二、LM公司内部控制制度的完善建议


   (一)LM公司内部环境急待改善对于任何一家公司来说,良好的内部环境都是成功实现内控目标的先决条件。通过调研,本文认为LM公司主要需要从组织结构、岗位职责以及人事管理方面进行完善。当前LM公司的组织结构见图1。通过图1可知,LM公司组建了专门的专家委员会,这样能够有效提升决策的科学性与合理性;同时公司还设置了战略管理部,对各类战略进行统一管理。其中不合理的地方就是将连锁经销部、市场部以及早餐公司并列起来进行管理,尽管这样可以显示出LM公司当前进行的是以市场为导向的经营活动,可并列管理的方式过于模糊,很容易造成管理混乱以及责权不清。

                                                                                     blob.png

  图1LIM公司组织结构示意图本文在详细分析了LM公司的业务特点后,认为其可以实行品牌与产品双线管理的模式,首先,各部门将主要精力都投入所负责的品牌或者产品上,从而提升公司对市场环境变化的适应性,进而推动公司快速成长;其次,明确各部门负责的产品或者品牌,从而确保责权清晰。

  

  人事管理对于公司的内控来说,虽然并没有直接的推动作用,但却是内控执行的重要保障。实际情况是,成长型中小企业既需要大量的关键人才补充,又因为没有合理的人才培育体系以及考评、激励体系,导致人才流失情况非常严重。所以,为了提升LM公司的人力资源管理效率,建议做好以下几项工作。首先,完善职位体系,明确公司所有岗位的工作职责与工作内容,同时将内控措施融进工作内容里;其次,人事部门需要制定规范的人力资源评估流程,并根据绩效评估结果制定相关岗位员工的薪资待遇水平。特别是为了提升内控的有效性,应该量化内控工作从而实现对员工全方位的工作评估。这样不但能够提升员工对内控工作的重视程度,还能提升他们的工作责任心;最后,做好了上面两项工作之后,LM公司需要建立完善的内部培训体系。内部培训体系不但包括专业知识以及职业技能的提升,还包括职业生涯发展以及职业道德提升等方面。这样可以显著提升员工对公司的认同感。

  

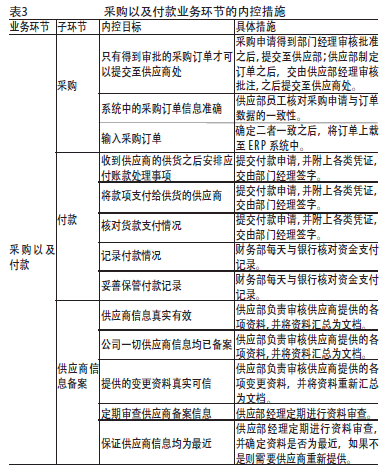
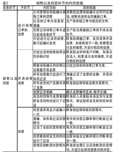
  (二)内控机制方面通过调研之后将LM公司当前已经建立起来的内控制度总结为表2。表2的这些制度虽然能够对这些业务起到一定的规范作用,但是过于宏观,LM公司可以针对上述业务环节再进行内控管理制度的细化,从而提升内控效率。具体的细化过程为首先,对采购以及付款业务环节,应进行如表3所示的控制。其次,对生产以及储存环节,应进行如表4所示的控制。最后,对销售以及回款环节应进行如表5所示的控制。

  

  表2 LM公司已经建立起来的内控制度

blob.png

   blob.png     blob.pngblob.png

  (三)内控监管方面通过实地调研了LM公司审计部的工作之后,认为要配合公司的发展战略,最好保持内审部门的独立性。当前内审部门的工作明显会受到公司个别高级管理层的影响,实际上这对公司内控质量的提升是有百害而无一利的,应该改变这种局面。LM公司进行内控监管完善的时候,可以从以下几方面入手。首先,理顺工作流程。LM公司应该结合自身的经营情况与发展战略理顺内控监管工作流程,因为只有这样才可以科学制定内控考评的范围以及标准,从而确定考评样本,进行相关检验,并根据检验结果对公司内控进行总体评估,再将评估结果汇总为内控分析报告下发给责任部门进行相应的改进与完善。其次,完善内控检验流程。下面以销售合同以及回款这两个子环节为例进行说明。分别见表6和表7。借助表6、表7,可以得出检验结果,也就是究竟是哪个具体的业务环节存在问题,导致内控有效性处于较低水平。不过,做完了检验工作并不代表评估工作就全部完成了,实际上,还必须对存在问题的业务环节进行分析,进而找出导致问题的原因,

  blob.png     blob.png

  并根据原因的具体特性,制定针对性的改进建议;然后将评估结果以及改进建议一并下发至责任部门,要求他们结合自身的实际情况进行整改;责任部门整改之后,内审部门还要检查整改结果,从而保证检验过程中的问题已经被解决或者得到了很大程度的缓解。


    综上所述,内控监管是整个内控体系的最终保证环节,应引起公司的足够重视。实际上如果公司的内控体系出现了问题,监管是能够最快解决这些问题的手段。所以,LM公司的审计部应完善内控监管工作,从而降低公司在运营过程中可能面对的风险。


上一篇:产权性质、审计委员会特征与内部控制质量

下一篇:公司财务会计信息透明度研究概述