欢迎来到学术参考网

环境会计报告成本研究

发布时间:2016-08-24 16:28

  关于环境会计的研究大多集中在环境会计确认、记录、计量和报告等方面,主要讨论有关环境资产、环境负债、环境收益、环境成本和环境绩效等问题。国内尚未发现有关环境会计报告成本研究的成果。本文从环境会计报告成本问题的缘起入手,对环境会计报告成本的理论依据、环境会计报告成本核算与分析、环境会计报告收益等进行了探讨。研究表明,环境报告问题是对环境会计报告成本和收益进行权衡的问题,提供环境会计报告能给企业带来超额收益,编制并对外公开环境会计报告将成为企业必然选择。

 

  一、引言

 

  环境问题能否得到有效解决,是各国经济可持续发展的关键,世界各国政府均对此十分重视。研究表明,环境问题的产生源于企业、工厂排放的废水、废气、废渣等污染物;环境问题的本质在于应当承担环境责任的企业将其环境责任推卸于社会。鉴于此,要求企业披露环境会计信息的呼声越来越高。目前企业在进行环境信息披露过程中面临的重大问题是:由于理论和实务水平的限制,环境成本的确认与计量比环境收益的确认与计量相对充分,通常企业所报告的环境成本会高于环境收益。由于环境会计信息对于企业报告业绩的贡献往往为负值,因此,企业缺乏建立实施环境会计信息系统的积极性。同时企业在实际进行环境会计信息报告的过程中还会发生披露成本。在人力资源成本、财务资源成本十分高昂的今天,环境成本会计报告也形成制约企业实施环境信息披露的因素之一。本文以环境会计报告的成本因素作为主要立足点,辅之以环境报告的效益分析,目的是帮助我国的企业更好地认识自愿披露环境信息的成本收益,以改进公司的环境信息披露状况。

 

  二、环境会计报告成本的理论分析

 

  ()基于作业成本法的理论依据分析 作业成本法是以作业(Activity)为核心,确认和计量耗用企业资源的所有作业,将耗用的资源成本准确地计入作业,然后选择成本动因,将所有作业成本分配给成本计算对象(产品或服务)的一种成本计算方法。通过对所有与作业成果相关联作业活动的追踪分析,为尽可能消除不增值作业、改进增值作业、优化作业链价值链、增加顾客价值提供有用信息,促使损失、浪费减少到最低限度,以提高决策、计划、控制的科学性和有效性,最终达到提高企业的市场竞争能力和盈利能力并增加企业价值的目的。环境会计报告的生成需要消耗一定的资源。环境报告信息能够对相关利益主体的决策产生影响,促使其改进管理和增进效益,实现价值增值。所以,作业成本的思想可以运用于环境会计报告的编制过程。

 

  ()基于成本效益原则的理论依据分析 企业的经营环境日益复杂,不确定性大为增强,用户需要更多、更相关的信息来评价企业的机会和风险,从而做出决策,因而用户对环境会计信息的披露要求越来越高。但企业在考虑是否披露一项新的信息时,除了必须遵循国家法律、法规外,必须对其成本和效益进行权衡。成本效益原则是指以尽可能少的耗费和支出获取最大经济效益或目的的一项原则。成本效益原则作为一项约束性条件(或称修订性惯例),在西方会计中具有重要地位。但在我国成本效益原则并未得到应有重视,加之环境会计领域在我国也处于起步阶段,所以在环境会计信息的披露方面更应加强对成本和效益的分析。首先,在对环境进行管理和环境信息披露的决策过程中,必须遵循成本效益原则。坚持成本与效益的统一,是要求成本的耗费必须能为企业提供相应的收益或为提供相应的收益创造条件,否则就是对企业资源的浪费。因此,要避免无效的成本支出,使得尽可能少的成本支出带来尽可能大的收益。其次,收集加工环境会计信息的过程当中应遵循成本效益原则。会计工作中收集加工环境会计信息的过程,其实质就是对会计主体与环境相关的经济活动进行确认、计量、记录的过程。在这一过程中选择何种会计核算方法、如何进行会计处理,除了要遵循一般的会计原则的要求外,必须考虑成本效益原则。最后,提供会计信息必须遵循成本效益原则。因为环境会计信息也是一种信息产品,提供和使用会计环境信息需要花费成本,这些成本包括收集、整理、编制报表、查核鉴证、分析及解析所花费的代价等,甚至还包括为披露企业经营情况而在同业竞争中所造成的不利影响。至于环境会计信息的效益,对企业而言可能会增加其经营效益、获得资金的融通或吸引投资,从这个角度讲,企业归集和披露环境会计信息的成本不得高于使用该信息所能产生的效益,否则该信息就不值得提供。

 

  ()基于会计理论的理论依据分析 目前我国会计界对会计的定义存在两种有代表性的观点,即信息系统论管理活动论。信息系统论认为,会计是旨在提高微观经济效益,加强经济管理而在企业(单位)范围内建立的一个以提供财务信息为主的经济信息系统。管理活动论认为,合计是通过收集处理和利用经济信息,对经济活动进行组织、控制、调节和指导,促使人们权衡利弊、比较得失、讲求经济效果的一种管理活动。当用这两种观点衡量环境会计时,环境会计的主要任务是提供可用货币表示的与环境相关的各类信息,同时收集、整理其他非货币形式的环境信息,并依据这些信息,经过调查分析,通过科学的思维和合理的推断而得到新的信息,向企业内部和外部报告。于是可以将环境会计信息视为环境会计向企业内部和外部提供的产品,那么就有必要利用投入产出法正确衡量披露会计信息的投入与产出之间的关系。

 

  三、环境会计报告成本核算与分析

 

  ()环境会计报告直接成本分析 环境会计报告的直接成本主要包括以下方面:(1)人工成本。会计部门承担编制环境会计报告的工作,就必然会消耗人力从而构成本性支出。这些支出主要出自于以下作业:会计人员需要与技术部门、管理部门等多方协商来确认报告事项,其他工作就绪后负责设计报告版式并撰写报告中的主要内容。此部分的开支可按照作业成本法,将会计人员所有的基本工资、加班费等与编制报告有关的人工成本进行合理分配,计算出环境会计报告人工成本。技术部门为环境会计报告编制提供各种指标数据,如各类有害气体的排放量、能量的消耗量和利用率等,这类数据必须依赖相关技术部门的工作人员进行采集、汇总,与以前年度的数据进行比较并制作成表,再上报至会计部门。如前所述,此部分的人力开支同样可依据作业成本法归入环境会计报告成本中。管理部门的部分人工也应当计入环境会计报告人工成本。环境会计报告需要披露企业的环境政策以及政策的执行情况。这部分工作则依赖于管理部门。环境政策的制订不仅涉及企业的内部控制,同样需要与利益相关者(如股票所有者、投资者等)进行交涉、谈判。环境政策制订后,为了改进环境会计报告的编制,满足使用者的需求,还存在向使用者收集整理反馈信息的工作。管理部门的工作人员因这些工作所得的收入都可视为因编制环境会计报告而发生的有关管理部门的成本因素。由于并非每个企业都需要编制环境会计报告,并且有关环境会计报告编制的法规也处于不断的修订和完善中,所以对于正要编制环境会计报告报告和已经开 始编制年度环境会计报告的企业都存在人员培训的问题,包括审计部门和会计部门对法规的学习费用、技术部门对新设备的学习费用。此处的学习费用不仅包含直接的学费,还包含因培训而产生的交通费、招待费、差旅费等等相关费用。需要注意的是,针对环境会计报告不同的对外公布方式也会存在不同的人工成本。目前几乎所有的大型跨国公司都选择在其网站上公布独立的环境会计报告,这就涉及到网络管理部门的工作人员。他们需要建立一个合适的信息系统以便帮助使用者便捷地获取所需的环境信息,还需要对已建成的信息系统进行维护、完善。也有可能在企业预备将环境事项纳入管理范围之前,就需要建立一个环境管理系统,这同样需要企业的计算机操作人员的协助。与前述原理相同,企业为这部分工时所支出的人工费用应计入环境会计报告的成本中。(2)设备仪器成本。由于环境会计报告必须披露与环境相关的各种数据指标,而这些数据指标的获得需要借助专用的设备和仪器。此处所言的设备和仪器只要是指各种用于获取数据的大型的测量设备、小型的实验设备(如试管、烧瓶等化学实验用具),以及用于分析数据的计算机硬件和财务软件等。类似于购置固定资产和采购原材料,大型设备存在安装、调试、投入使用后的维护、修理和折旧等成本因素;软件等小型仪器也存在调试、替换等成本因素。(3)材料成本。环境会计报告的材料成本是指编制和公布环境会计报告所消耗的纸张、印刷报告所用的油墨、账簿,以及耗费在环境会计报告上的各种其他办公用品(包括所有的工作部门或工作流程中使用的办公用品)等。

 

  ()环境会计报告间接成本分析 环境会计报告的间接成本主要有:(1)审计成本。在对环境事项进行管理和报告时,环境审计也是关键要素。由于不同企业在财力和能力上的差异,有的企业自行承担此项工作,有的企业则会寻求外部援助,更多的企业则是在二者之间寻求一种平衡,既有自己的环境审计,又在不同的阶段寻求外部团体对其工作结果进行建议和评价。对于企业自己的环境审计部门的职员,与企业的其他员工一样,会存在基本工资、奖金、津贴等各种开支,这些开支可全部纳入环境会计报告的成本中。对于企业聘任的环境审计咨询师为企业进行环境核查时,除了收取基本的聘用金,对企业而言还可能存在招待费、交易成本等其他费用。所有这些开支同样应该纳入环境会计报告的成本中。(2)竞争劣势成本。竞争劣势成本是指由于环境信息的披露而有可能导致企业市场份额的减少;由于消费者素质和修养的提高,在选购产品时不仅要看产品的质量、功能和价格,还要看产品本身是否有利于环境保护,这样的消费者被称为绿色消费者。此外竞争劣势成本还包括由于环境会计信息的披露而使竞争对手了解企业的生产技术能力,或其他商业秘密,从而采取不利于企业的行动给公司造成的损失,并且在一定程度上这种损失随披露内容的增加而增大。(3)风险成本。从筹资角度看,随着教育水平的提高,社会和环境意识的增强,越来越多的人要求投资必须尊重其价值观。这类投资一般被称为责任投资、道德投资或绿色投资。责任投资指的是将投资目的同社会、环境和伦理问题相统一的一种投资模式。据1999年出版的《1999年美国社会投资论坛关于美国责任性投资发展趋势的报告》显示,79%的社会投资者在选择投资对象时会考虑其产品、服务及经营方式对环境的影响。根据美国银行业联合会1991年对其1741家成员行的调查,有62.5%的银行曾因可能的环境债务而拒绝贷款申请;88.1%的银行己经改变了传统的贷款程序以避免潜在的环境债务。与此同时,世界银行、亚洲开发银行等一些国际金融机构也在努力使贷款项目更加符合环境保护的要求。毫无疑问,责任性投资者比一般的投资者更需要企业的环境信息,企业所提供的信息应有助于责任性投资者在有较强的环境意识的企业政策中去评估获得的收益和所涉及的成本,从而有助于其投资决策。由于信息披露不充分、提供误导性信息,甚至提供有效的信息都有可能导致信息使用者对企业的诉讼,其中,有效信息的错误指控而引起的诉讼成本是环境会计信息披露的成本。企业为应付这类诉讼,往往要花费巨大的诉讼费、立案费、律师费等。由于企业需要对其环境政策进行评价,并且对偏离环境政策的行为所产生的后果进行预测,又因为存在较多的不确定性,预测结果往往不够准确,而如果预测不准导致企业受到外界的抗议,引发股价下跌,企业则可能会面临误导投资的指控。(4)机会成本。机会成本是指公司进行环境会计信息披露而放弃的其他方面收益,包括企业把资源用于对外信息披露而丧失的在提高其他管理活动方面而获得的收益等。通常来讲,企业在一开始编制环境会计报告时,由于经验不足、没有必要设备等多方面原因,成本都较高。另外,环境信息的披露以及披露后公众和利益相关主体的反馈,有可能需要企业在此方面做大量的解释和调整工作,花费人力、物力和时间,从而使企业从真正关系企业发展前途的问题中转移注意力。

 

  ()环境会计报告成本核算 环境会计报告成本的汇总方法可分为两种:一种是依据工作流程进行汇总。如可以把编制环境会计报告的整个工作程序按照工作发生的先后顺序划分为:确定报告事项、建立必要的环境信息系统、收集相关的环境数据资料、设计环境报告的版式、印刷、收集使用者对环境会计报告的意见、做出事后调整和对使用者进行回复。对这些工作成本进行核算、汇总,便可以得到编制环境会计报告所花费的总成本。另一种方法是按照参与工作的部门进行成本的核算和汇总。将与环境会计报告的编制工作按部门进行分类,然后分别核算成本。可以分为以下部门:会计部门、技术检测部门、管理部门和审计部门。

 

  四、环境会计报告收益分析

 

  ()筹资收益 企业如果能够进行有效、可靠的信息披露,会降低资金供给者的信息获取成本和风险,因而能够以较低的资金成本获得市场上的资金,或以平均资金成本率获得其他企业不能得到的资金,或者吸引一些潜在的投资者。总之,企业会借助良好的形象从而取得资金的节省成本,环境信息披露企业因此获得筹资收益。

 

  ()竞争优势收益 企业良好的会计信息披露形象可给市场一个诚实和有所作为的信号,能够增强其竞争力,从而获得高于一般企业利润水平的超额利润或通过边际利润规律扩大产销达到企业利润最大化,这些增加的利润就是企业竞争优势收益。

 

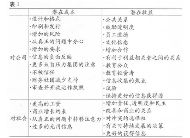
  ()其他收益 环境信息披露的其他收益包括:建立良好的公共关系、增强员工道德和企业文化信念等。《Accounting for theEnvironment》一书对环境会计报告的成本和效益进行了较为细致的分析,提供了公司经常提到的有关环境报告的好处和成本清单,如(1)所示。

 环境会计报告成本研究

  五、结论

 

  综上所述,在全球化的今天,提供环境会计报告(或独立提供,或与其他报告融合)将成为企业普遍的责任和义务,进行环境会计报告成本分析和核算既具有经济价值,也具有理论依据。虽然在报告企业环境信息的同时,企业会发生相应的报告成本,但是环境会计报告也必然会给企业带来不菲的收益。因此,关键是要对环境会计报告成本和收益进行权衡。研究表明,提供环境会计报告能给企业带来超额收益,提供环境会计报告对企业而言利大于弊。目前上市公司是我国环境信息披露的主体,针对我国上市公司环境信息披露方而存在的问题,结合国外政府、非政府组织在环境信息披露建设方而的成功经验,笔者认为,我国企业应当编制和披露环境会计报告。为确保这项工作的顺利实施,要加强环境信息披露外部环境的建设,主要是健全环境法律、法规,制订环境会计准则和会计制度,以各种方式加大企业披露环境信息的强制力度,力口强环境信息披露内部环境的建设,主要是指加强企业环境意识、提高对环境信息披露的自觉性,同时加强会计人员后续教育。还应及时发现、解决实施环境信息披露体系过程中出现的各种问题。

 

  作者:雷 蕾 王稼琼 谢 茜 来源:财会通讯(学术版) 20089

上一篇:岗位角色实训教学法在成本会计中的应用

下一篇:Excel在成本会计实验教学中的应用