欢迎来到学术参考网
当前位置:教育论文>化学论文

高等环境化学课程教学与硕士论文相结合的研究

发布时间:2016-04-10 12:08

  由于大多数的环境问题都与化学物质直接有关,所以高等环境化学或环境化学课程是国内外很多高等学校环境专业硕士研究生必修的一门课程。高等环境化学是研究有害化学物质在环境中的存在、特性、行为和效应及其控制的原理和方法的科学,我院环境工程专业的大多数研究生,在此方面都需要有扎实的基本理论和知识。为了使学生能学以致用,根据我们学院研究生将要进行的论文课题研究方向,我们将此门课程的教学内容与他们的硕士论文研究方向相结合方面进行了探讨与实践,以适应大多数学生进行课题研究的需要。

  

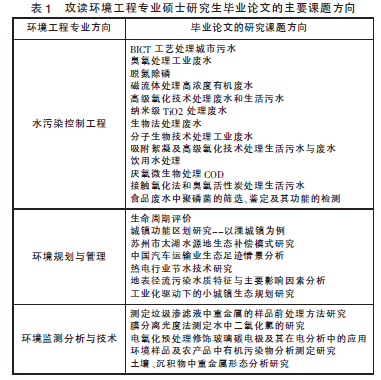
  1. 环境科学与工程学院研究生概况

  

  我院环境工程专业是江苏省高等学校特色专业共建设点,在招收的攻读环境工程专业硕士研究生中,大多数学生选读了《高等环境化学》这门课程。研究生的培养目标是毕业后能独立地、创造性地从事科学研究、教学工作或担任专门技术工作,而且具备主持较大型科研、技术开发项目的能力。我们学院攻读环境工程专业硕士研究生毕业论文的主要课题方向列于表1。从表1可见,他们的研究方向主要有水污染控制工程、环境规划与管理和环境监测分析与技术三个方向,研究的内容主要以高浓度有机废水处理、脱氮除磷技术、生态区域规划。

  

  2. 课程教学内容与硕士论文课题相结合

  

  与建设理论、循环经济研究、环境污染物分析方法研究等。

  

blob.png

  从表1可见,大多数学生是从事水污染控制工程方向的,其次是进行环境规划与管理的,另外还有一些学生是专攻境监测分析与技术方向的。根据上面的情况,如何讲解此门课程,为他们在结束课程学习后进入到课题研究的关键问题是确定课程的主要内容。为此,我们作了大量的调研工作,并结合研究生的课题研究方向,修改、制定了该课程的教学大纲和讲课的主要内容。由于本课程的教学时数只有36学时,环境化学的内容又是那么多,因此必须进行合理安排。我们把讲解的内容分为六章,每章节的主要内容和教学时间安排见表2。由表1可知,较大部分学生是从事水污染控制工程研究的,他们很需要有关水污染这一方面的环境化学基本知识。我们在这一门课程的教学中就是根据此情况来安排我们的教学内容和时间的。由表2可见,第三章水环境化学的内容最多,共有10节,教学时数为18,占了总学时的一半。其内容包含了天然水的基本特征、主要离子的形成、溶解性气体,酸碱化学平衡、沉淀和溶解、配位平衡、吸附平衡等的基本原理,水体中有机污染物和无机污染物的迁移转化,氧化还原技术和生化技术在水处理中的应用等。

  

blob.png

  在讲解天然水的基本特征时,我们主要介绍了天然水的存在形式,各种水的主要组成、特点和污染物情况。如湖水中含钙、镁、钠、钾、硅、氮、磷、锰、铁等元素,其中氮、磷等元素引起的富营养化问题是湖泊的主要污染问题。在2007年夏天,无锡太湖发生了严重的蓝藻事件,给无锡市部分人民的生活带来了一定的困难。蓝藻出现的主要原因:一是气温比较合适,二是水中的氮磷浓度较高,三是太湖水域水流缓慢,这些都是蓝藻大面积繁殖的必要条件。根据此情况,我们讲解了水体中的异相物质——藻类的基本知识。藻类是湖泊、水库等缓慢流动水体中最常见的能进行光合作用的浮游类植物,有一个明显核。在没有阳光的条件下,藻类将消耗自身体内有机物以满足自身的需要,同时也消耗着水中的溶解氧。

  

  对目前经常使用的生化法处理生活污水和工业废水,有针对性地介绍了水体中的生物氧化还原反应。水体中的微生物在有氧气存在的情况下,进行有氧呼吸时,有机物质发生的氧化还原反应可以表示如下:

  

  CxHyOz+O2—^C02+H20+能量水体中,细菌、酵母菌、真菌等微生物的催化作用的结果使得许多无机化合物的生物氧化还原反应经常发生。细菌等微生物的呼吸过程是在微生物细胞内的各种氧化还原酶和一系列辅酶的催化作用下完成的,有机污染物被细菌等微生物降解的中间产物生成了各种有机酸'这些有机酸在水体溶解氧不足的条件下,将利用较弱的NO;-、Fe3+、Mn4+、SO42-、CO2等电子受体,进行反硝化、反硫化、甲烷发酵、酸性发酵等厌氧过程,其最终产物有CO2和氏0,以及NHhH2S、CH4、有机酸、醇等。在缺氧条件发生的生物反硫化作用可在淤泥、沼泽、排水池中进行。由此引起硫酸盐转化为HS气体的反应,从而产生Cu、Pb、Zn、Ag等金属的硫化物沉淀,以至减弱了这些金属在所在环境介质中的迁移能力。

  

  另外对水体中有机污染物和无机物的的迁移转化机理进行了较详细的介绍。特别是水体中有机污染物的污染更为重要和复杂。到目前为至,世界上已有700多万种有机物,其中大多数都是有毒有害的,如排入到环境中会造成环境质量的恶化。而我们对环境中的有机污染物控制和处理还较簿弱,需要我们做很多工作。

  

  水中有机污染物以及农药残留的分析、监测是环境中有机污染物的重要研究课题之一,部分研究生在这方面进行了一定的研究。

  

  从环境科学的角度,土壤是人类环境的重要组成要素。随着环境科学的发展,人们愈来愈认识到土壤环境的复杂性和重要性。土壤环境化学就是研究化学物质,包括各种污染物进入土壤后的化学行为及其影响。包括污染物在土壤环境中的迁移、转化、降解和累积过程中的化学行为、反应机制、历程和归宿。此章重点放在几类有代表性的化学物质,即化学农药(代表土壤中外源有机化学物)、化肥、重金属和固体废弃物的土壤污染化学,并对土壤污染中复杂的化学过程作一介绍。首先,我们介绍了土壤的组成和性质;然后介绍了土壤负载容量或土壤环境容量;让学生对土壤有一个大概的了解。

  

  重金属是土壤无机污染物中比较突出的一类。通过各种途径进入土壤的重金属通常以可溶态或颗粒态存在。其在土壤中的迁移、转化及生物可利用性均直接与重金属的存在形态相关。例如重金属对植物和其他土壤生物的毒性,不是与土壤溶液中重金属总浓度相关,主要取决于游离(水合)的金属离子。对镉,则主要取决于游离Cd2+浓度,对铜则取决于游离Cu2+及其氢氧化物。而大部分稳定配合物及其与胶体颗粒结合的形态则是低毒的。仅脂溶性金属配合物是例外,因为它们能够迅速透过生物膜,并对细胞产生很大的破坏作用。

  

  我们学院有些教师在土壤中重金属形态分析的研究也开展了一些研究并取得了某些研究成果,并将此作为研究生的研究课题之一。根据此情况,我们给学生介绍重金属形态分析方面的基本理论和最新研究情况。近年来,以北美Tesskr等人提出的五步系列萃取法和欧共体BCR的四步系列萃取法应用较多[3,4]。我们也将这二种方法存在的缺点摆了出来,主要是萃取操作的时间过于冗长,使实际应用不易实现。在此同时,我们向学生展示了国际上应用超声波或微波的能量加速萃取样品中组分和缩短操作时间的研究工作情况,并把土壤中重金属形态分析作为研究生研究的课题之一。

  

  3.已取得的部分研究成果

  

  通过学习,学生们很好地了解和掌握了有关高等环境化学的基本知识。学生使用已学的基本理论和技术,在水污染控制工程、环境规划与管理和环境监测分析与技术等方面的研究工作已取得了一定的成绩,并在各类期刊上发表了他们的研究成果。在水污染控制方面的发表论文数最多,主要是利用膜生物反应器、生化法技术处理生活污水和工业废水,如厌氧氨氧化细菌、双循环两相生物处理工艺、磁场对污泥沉降影响、水生植物修复技术等。在环境规划与管理方面取得的成果主要是对生态环境、可持续发展、资源利用等。在环境监测分析与技术方面取得的成果主要在样品预处理现代技术的应用、重金属形态和有机污染物分析测定等方面。如在使用膜生物反应器生化技术处理废水时就运用在此门课程中学到的水体中的微生物在有氧气存在的情况下,进行有氧呼吸时,有机物质发生的氧化还原反应的原理对一体式射流曝气膜生物反应器处理废水的情况进行了分析,以及对膜生物反应器的优缺点及改进思路进行了探讨,成果分别发表在《环境科学与技术》和《江苏环境科技》期刊上。在生态环境、可持续发展和资源利用方面,如对城镇化过程中水环境变化及影响因子分析和盛泽湖湿地生态恢复初探等方面进行了研究,并分别在《江苏环境科技》和《环境科学与管理》期刊上发表了研究成果。在重金属形态分析研究方面,研究生应用课堂上学习到的关于土壤中重金属形态分析的基本原理和

  

  利用超声波或微波的能量能加速萃取样品中组分和缩短操作时间,如对利用微波能进行土壤中重金属形态分析进行了较系统的研究,与常规的Tessier法比较,使重金属前4步形态的操作时间从17.5小时缩短为14分钟,并改善了萃取效率。研究成果已在《苏州科技学院学报(工程版)》上发表。

  

  4.结论

  

  硕士研究生的课程教学是他们攻读硕士学位的一个组成部分,三年期的硕士研究生,课程教学一般集中在进校后的第1~2学期,第3学期可能还有少数几门课程。硕士研究生学习课程并不是为课程学习而学习,如何为硕士研究生开展学位论文课题研究服务,这是至关重要的。本课题以“高等环境化学”课程的教学如何为硕士论文相结合进行研究,结合我院环境工程专业研究生的主要研究方向,对此门课程的教学大纲、计划、内容等进行了改革,并在实际教学中进行实施。在教学中,针对研究生将要做的课题研究,加强了课题研究中可能会使用到的基本理论、方法和技术方面的教学。经过实践,研究生在导师的指导下,运用在此门课程中学到的知识,已取得了较多的成果。由此可见,硕士研究生的课程教学中与他们的硕士论文相结合的重要性和必要性。

上一篇:地方高师院校化学类本科毕业论文工作的现状及

下一篇:关于化学类本科毕业论文工作的几点思考